欢迎光临中国建筑节能协会!
申请入会:010-57811378 会展合作:010-57811562 邮箱:cabee@cabee.org 新闻供稿:010-57811501
首页 >> 业界动态 >> 协会动态
关于征集建筑领域分布式多能互补能源应用案例的通知

各有关单位:

受宁夏回族自治区住房和城乡建设厅委托,中国建筑节能协会承担了“宁夏地区低碳建筑新型能源综合利用及电气化应用策略研究”科技计划项目。为推进宁夏地区建筑供能用能体系向绿色、低碳、智能方向转型,现面向宁夏、甘肃、青海、内蒙古以及陕西等地区征集建筑领域分布式多能互补能源应用案例。具体事项通知如下:

一、征集目的

分布式多能互补系统是整合太阳能、风能、地热能、空气能等多种可再生能源,并结合高效储能、智慧管控技术,满足建筑冷、热、电负荷需求的能源互补系统。本次征集旨在:

1. 提炼不同应用场景多能互补系统的技术路线、商业模式和运维经验。

2. 推广先进理念和成熟技术,为行业提供参考和借鉴。

二、征集要求

本次征集范围重点面向宁夏地区,辐射甘肃、内蒙古、青海、陕西等地区已投入运营的民用建筑项目,重点涵盖以下领域:

1.项目类型

(1)公共建筑群:办公、商场、酒店、医院、学校、体育馆、交通场站等区域建筑群;

(2)居住小区:城镇住宅区、农村住宅区等区域建筑群;

(3)产业园区:工业园区、产业园区等。

2. 技术类型(包括但不限于以下一种或多种组合)

(1)能源供给侧技术:燃气分布式能源(化学能)、太阳能热利用与光伏、空气源热泵、地源热泵技术、工业余热回收以及风能与生物质能等。

(2)能源转换与利用侧技术:冷热电三联供(CCHP)、热泵与温湿度独立控制、电能与燃气双向耦合等。

(3)储能技术:电化学储能(锂电池、全钒液流电池)、相变储热/储冷、氢能存储以及分布式储能系统(车载电池)等。

(4)管控技术:基于大数据和人工智能的能源管理系统、虚拟电厂、需求侧响应等。

(5)终端电气化技术:高效炊事技术(电磁灶、电炊事灶等)、高效生活热水技术(电加热器、电热水器等)、高效供暖技术(电锅炉、电热膜、电直热系统等)以及用电设备系统能效升级(高效灯具、高效率冰箱等)。

三、征集内容与材料要求

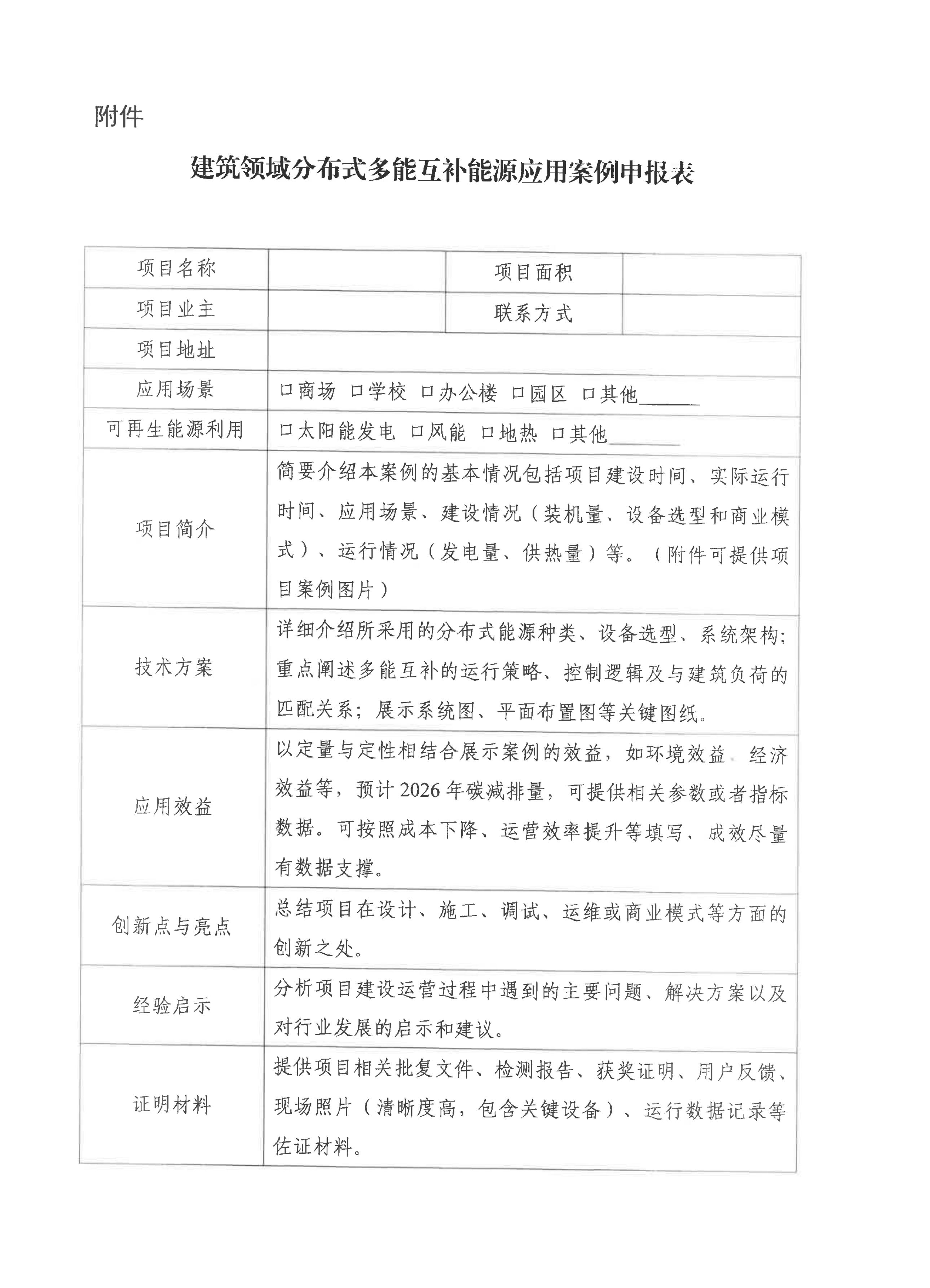
申报单位需提交《建筑领域分布式多能互补能源应用案例申报书》(见附件),内容应详实、准确,并包含以下核心信息:

1. 项目概况:项目名称、地理位置、建筑面积、功能类型、建设周期、投资规模等基本信息。

2. 技术方案:详细介绍所采用的分布式能源种类、设备选型、系统架构;重点阐述多能互补的运行策略与建筑负荷的匹配关系;可提供系统图、平面布置图等关键图纸。

3. 运行效果:提供各类能源生产/消耗量、系统能效比、可再生能源消纳比例、运行成本、碳排放削减量等;对数据进行分析,说明系统的经济性、环保性和可靠性。

4. 创新点与亮点:总结项目在设计、施工、调试、运维或商业模式等方面的创新之处。

5. 经验启示:分析项目建设运营过程中遇到的主要问题、解决方案以及对行业发展的启示和建议。

6. 证明材料:提供项目相关批复文件、检测报告、获奖证明、用户反馈、现场照片(清晰度高,包含全景及关键设备)、运行数据记录等佐证材料。

四、征集和评审流程

1. 申报阶段(即日起至2026年6月30日):各单位按要求准备申报材料,并将电子版申报书(Word及PDF盖章扫描件)发送至指定邮箱:icd_cabee@cabee.org(请备注:“分布式多能互补能源应用案例”)。

2. 形式审查:中国建筑节能协会组织人员对申报材料的完整性、符合性进行形式审查。

3. 评审与公布:中国建筑节能协会组织行业专家成立评审委员会,严格审核把关,从技术可行性、运行效果、创新性等维度对申报案例进行综合评审与遴选,最终确定并公布建筑领域分布式多能互补能源应用案例。

五、其他事项

1. 本次征集活动不收取任何费用。

2. 申报单位须对申报材料的真实性、合法性、有效性负责,严禁弄虚作假。

3. 中国建筑节能协会有权对申报材料进行必要的编辑、整理和公开宣传,涉及商业机密的信息请申报单位明确标注。

4. 本通知最终解释权归中国建筑节能协会所有。

六、联系方式

联系人:李哲15093896387   

王野18911427510

杨刚18601382410

电子邮箱:icd_cabee@cabee.org

欢迎各相关单位、科研院所、行业协会、技术企业及项目业主积极参与申报!

关于征集建筑领域分布式多能互补能源应用典型案例的通知_05.jpg

附件下载:

关于征集建筑领域分布式多能互补能源应用典型案例的通知.pdf

建筑领域分布式多能互补能源应用案例申报表.doc



责编|李哲

初审|王野

复审|付宇

终审|林岚岚

最终.png