各分支机构、会员单位:
为贯彻落实《关于加快经济社会发展全面绿色转型的意见》、《关于持续推进城市更新行动的意见》和《关于提升住房品质的意见》等文件要求,以“有位、有用、有质量”为指导思想推进建筑节能低碳领域标准化工作,中国建筑节能协会现向各分支机构和会员单位征集2026年度第一批团体标准项目。申报事项通知如下:
一、申报范围
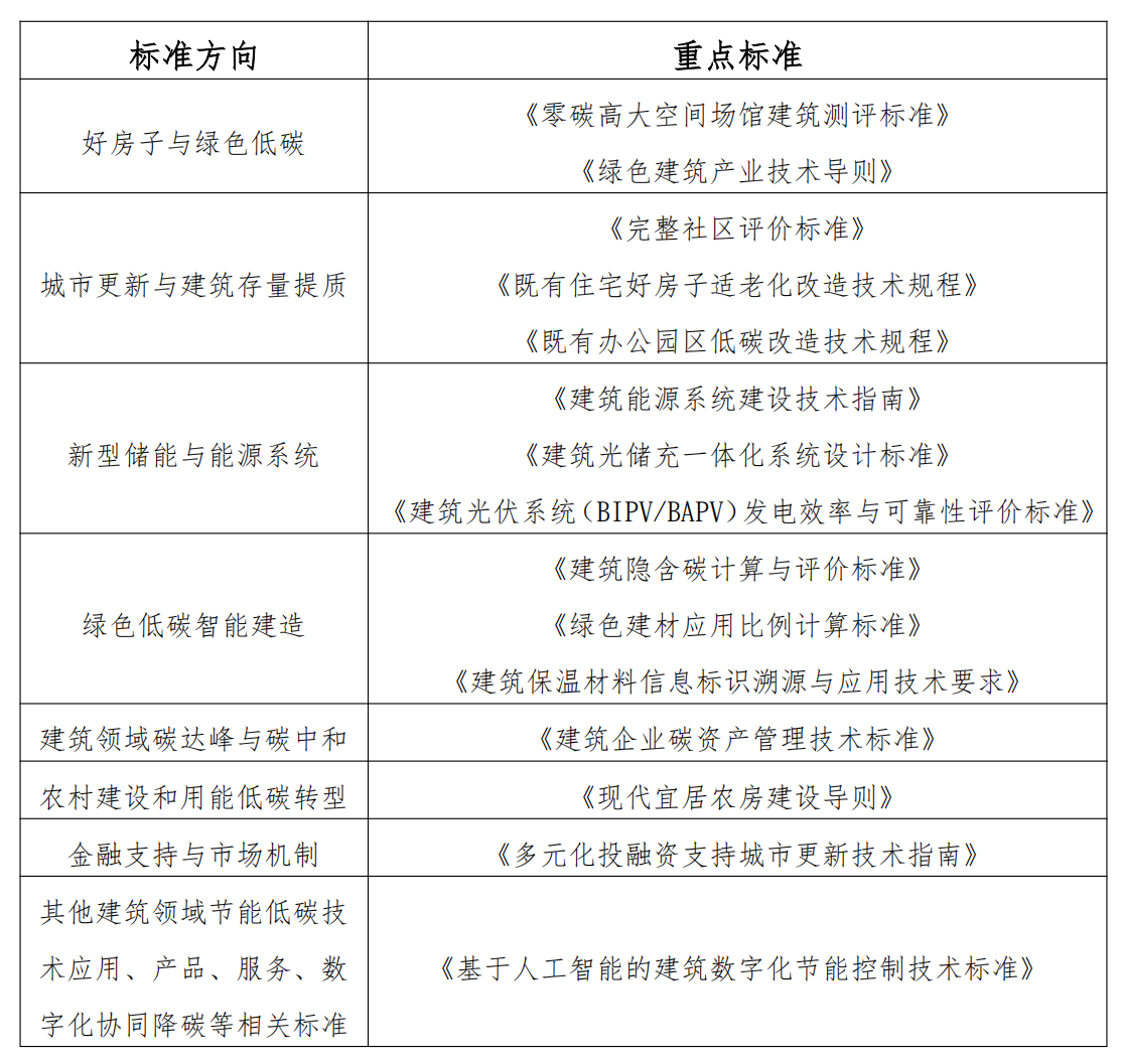
1.好房子与绿色低碳相关标准
绿色低碳好房子、建筑全生命周期碳排放核算与监测、低碳及零碳建筑/园区、好房子性能指标体系、节能降碳技术推广应用、室内环境品质提升等相关标准。
2.城市更新与建筑存量提质相关标准
既有住宅节能低碳改造,建筑围护结构热工性能提升,住房全龄化适配节能设计,智能化运行管理及适老化改造,既有建筑和老旧街区更新改造,城镇建筑智能化运行管理,新型城市基建节能配套,韧性城市建筑节能等相关标准。
3.建筑新型储能与能源系统相关标准
建筑一体化储能系统、光储直柔技术、热泵等清洁能源设备能效与应用、智能微电网与能源管理平台、多能互补及柔性用电等相关标准。
4.绿色低碳智能建造相关标准
建筑机器人研发与应用、BIM数字化全过程交付、装配式建筑标准化部品部件、智能施工工艺与管理、工程建设全过程咨询及数字化监理、建筑垃圾资源化利用、绿色低碳产业和绿色低碳供应链等相关标准。
5.建筑领域碳达峰与碳中和相关标准
碳排放核算与核查,碳排放限额,碳排放管理,碳足迹及标识,碳减排,碳汇,碳中和,碳排放报告与清单编制指南,碳交易与绿色金融,碳达峰试点城市和园区,CCUS(碳捕获,利用与封存),EPD(环境产品声明),ESG(环境、社会和公司治理)等相关标准。
6.农村建设和用能低碳转型相关标准
绿色低碳农房设计与建造,农村可再生能源综合应用,城乡能源系统一体化优化,农村基建节能低碳配套,数字化技术协同城乡降碳,农房围护结构节能,生物质能、太阳能等可再生能源在农业生产和农村生活中应用的相关标准。
7.金融支持与市场机制相关标准
绿色建筑投融资评价、REITs在绿色建筑领域的应用指引、建筑碳交易计量与认证、合同能源管理(EPC)规范及绿色保险等相关标准。
8.其他建筑领域节能低碳技术应用、产品、服务、数字化协同降碳等相关标准
二、申报项目类别
申报项目类别包括工程建设标准、产品标准以及图集等。
三、重点标准方向(同步征集承担单位)
为进一步推动行业高质量发展,现同步启动以下重点标准的编制单位征集工作,欢迎有意向的单位积极参与,承担标准起草任务:

有意承担以上标准编制的单位,请按照申报要求提交申报材料。
四、申报材料及程序
1.申报材料包括《团体标准(图集)制修订项目申报书》(见附件)及其他专利、检测报告等相关证明材料;
2.申报单位通过中国建筑节能协会标准管理系统(http://std.cabee.org/admin/login)进行提交,协会审核无异议后,申报单位认真填写《团体标准制修订项目申报书》并加盖公章,于4月18日前将盖章扫描件上传系统。
联系人:常 峥 010-57811483
荣雅静 010-57811281
谢骆乐 010-57811218
2026年3月18日
附件下载:
责编|常峥
初审|荣雅静
复审|谢骆乐
终审|柴文忠
